Elseif Statement Excel

VBScript If Else & ElseIf Statement in UFT Excel MySkillPoint

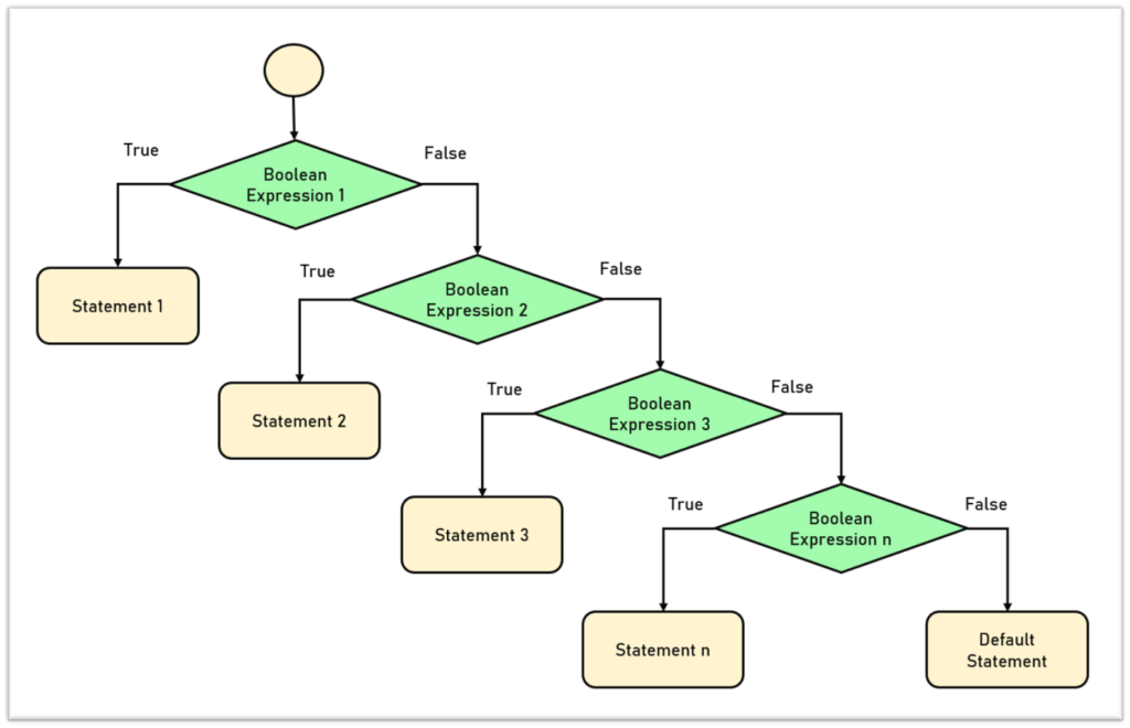
Elseif Statement Excel. Web testing whether conditions are true or false and making logical comparisons between expressions are common to many tasks.

VBScript If Else & ElseIf Statement in UFT Excel MySkillPoint
VBScript If Else & ElseIf Statement in UFT Excel MySkillPoint

Web testing whether conditions are true or false and making logical comparisons between expressions are common to many tasks.

Web testing whether conditions are true or false and making logical comparisons between expressions are common to many tasks. Web testing whether conditions are true or false and making logical comparisons between expressions are common to many tasks.