Influence Chart Excel

Sphere Of Influence Spreadsheet Printable Spreadshee sphere of

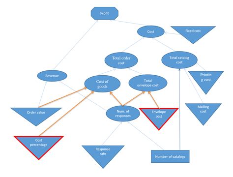
Influence Chart Excel. Web here are some tips for effectively incorporating visuals into your influence diagram.

Sphere Of Influence Spreadsheet Printable Spreadshee sphere of
Sphere Of Influence Spreadsheet Printable Spreadshee sphere of

Web here are some tips for effectively incorporating visuals into your influence diagram.

Web here are some tips for effectively incorporating visuals into your influence diagram. Web here are some tips for effectively incorporating visuals into your influence diagram.